
Sociology is now composed of a wide expanse of approaches, theories, methodologies, and paradigms. The American Sociological Association has 49 sections, and even this variation doesn’t capture the full diversity of the field (link). In fact, Jonathan Turner refers to the current situation as one of “hyper-differentiation of theories” (1). It is therefore useful to try to map out some of the main dimensions of activity, aspiration, and method that currently define the discipline. One way of doing this is to look closely at some of the handbooks that leaders in the field have compiled over the past fifteen years or so. Several are particularly useful in my opinion, including Craig Calhoun’s Sociology in America: A History (2007), Jonathan Turner’s Handbook of Sociological Theory (2001), and Julia Adams et al’s Remaking Modernity: Politics, History, and Sociology
. What can we learn by examining the structure and signposts that these editors and teams of scholars have chosen to frame their collections?
It is interesting to notice that each volume limits its perspective in significant and different ways. They represent very different intellectual efforts at synthesis. Jonathan Turner’s volume references the intellectual diversity of sociology from the point of view of theory. But not all sociological research is theoretical; so the dimensions of variation that we can find among theoretical orientations to understanding society is unavoidably more limited than the full range of the discipline. There are groups of sociologists who are primarily interested in careful descriptive work — either at the macro level or the micro level. And there are sociologists whose primary concern is for providing an empirical basis for policymaking — again, an exercise that has little to do with theory. Calhoun’s volume focuses primarily on the intellectual history of the discipline. And Adams and her colleagues have tried to work out a narrative of the development and brachiation of the frameworks of comparative sociology over time.
Turner groups the contributions to his collection around these meta-topics:
- Theoretical methodologies and strategies
- The cultural turn in sociological theorizing
- Theorizing interaction processes
- Theorizing from the systemic and macrolevel
- New directions in evolutionary theorizing
- Theorizing on power, conflict, and change
- Theorizing from assumptions of rationality
In other words, Turner’s analytical strategy is to identify key topics that have inspired important recent work in the development of sociological theory over the past two decades.
Calhoun’s volume takes a different approach. He wants to provide insights into the historical origins of contemporary American sociology — both situational and intellectual. On the situational side, several essays in the Calhoun volume focus on the effects that large historical developments such as the Cold War, the Great Depression, and World War II had on the intellectual, theoretical, and institutional development of sociology. And on the intellectual side, essays in the volume consider the influence of large currents of thought on the development of American sociology — for example, Spencer, Comte, positivism, pragmatism, feminism, and critical race theory.
In Remaking Modernity: Politics, History, and Sociology Julia Adams, Elisabeth Clemens, and Ann Shola Orloff present a collection of essays that attempt to provide a similar kind of complex unity to one specific sub-discipline within sociology, the field of comparative historical sociology. Their primary locational metaphor is time rather than space; they analyze the history of comparative historical sociology into a sequence of three waves of theory and method from the mid-nineteenth century to the present. Their core definition of the subject matter of this discipline es expressed in these terms:
How did societies come to be recognizably “modern”? How did selves come to be understood as individuated, coherently centered, and rationally acting human subjects…. Various lines of theory developed as an effort to understand the processes by which social structures and social actors were created and transformed over the course of the transition from “traditional” or feudal societies to some distinctively modern social life. (3)
And a key inspiration for the discipline of comparative historical sociology is that paying attention to history permits us to tease out the causes and processes that have led to specific kinds of social outcomes.
Adams, Clemens, and Orloff also offer some useful thoughts about the nature of the disciplines of the social sciences:
Disciplines — like any structure — provide both distinctive constraints and capacities embedded in theoretical and methodological orientations, transmitted through graduate education, hiring, the tenure process, and the gatekeeping of fellowship, research proposal, and manuscript review. (11)
They make the point, however, that these constraints still leave a wide degree of indeterminacy in the development of a disciplines: which topics are foregrounded, which methods of inference are favored, and which implications are pursued are all issues that are underdetermined by the constraints of the discipline.
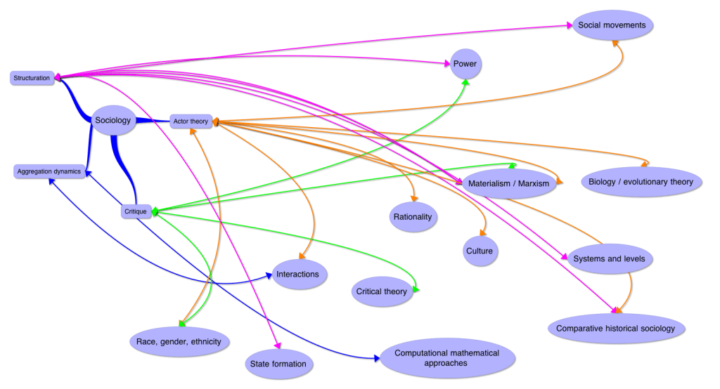
One of the tasks of philosophy has traditionally been to provide a degree of organization to the fields of knowledge. As this quick review of the diversity of knowledge-products involved in contemporary sociology indicates, it is challenging to provide an ordering of topics, methods, and ontological presuppositions that might permit us to bring the complexity of the trees and undergrowth down to a map of the forest. But perhaps the sketch below begins to suggest some of the ways in which we might try to analyze sociological research into a smaller number of clusters of topics, methods, and assumptions.

The upper left quarter of the diagram represents sociology as a compound of four large meta-topics: structuration, actor theory, aggregation dynamics, and critique. The links in many colors bring this formation into relationship with a large number of topics and approaches within sociology, indicating roughly where topics such as “state formation” or “social power” fit within the framing topics. It would seem possible to work iteratively with a graph along these lines along with a careful reading of the three handbooks mentioned here, and fill out a set of meta-topics that would capture the great majority of the approaches described in the handbooks. Further, it might be illuminating to begin to map the links that exist between first-order topics in the graph — for example, between “social movements,” “materialism,” and “culture.”
